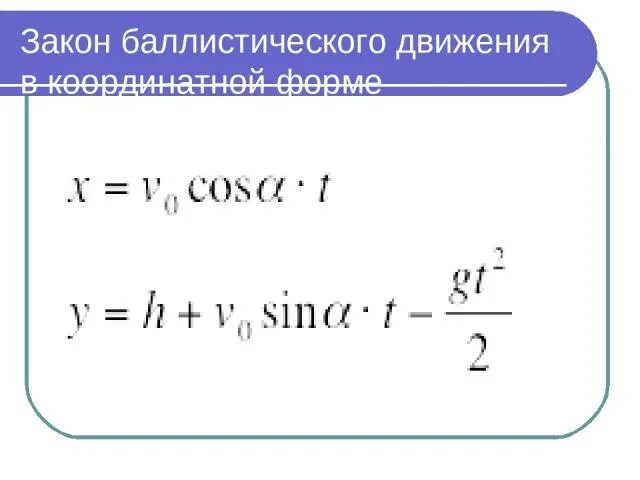
Баллистическое движение 10 класс