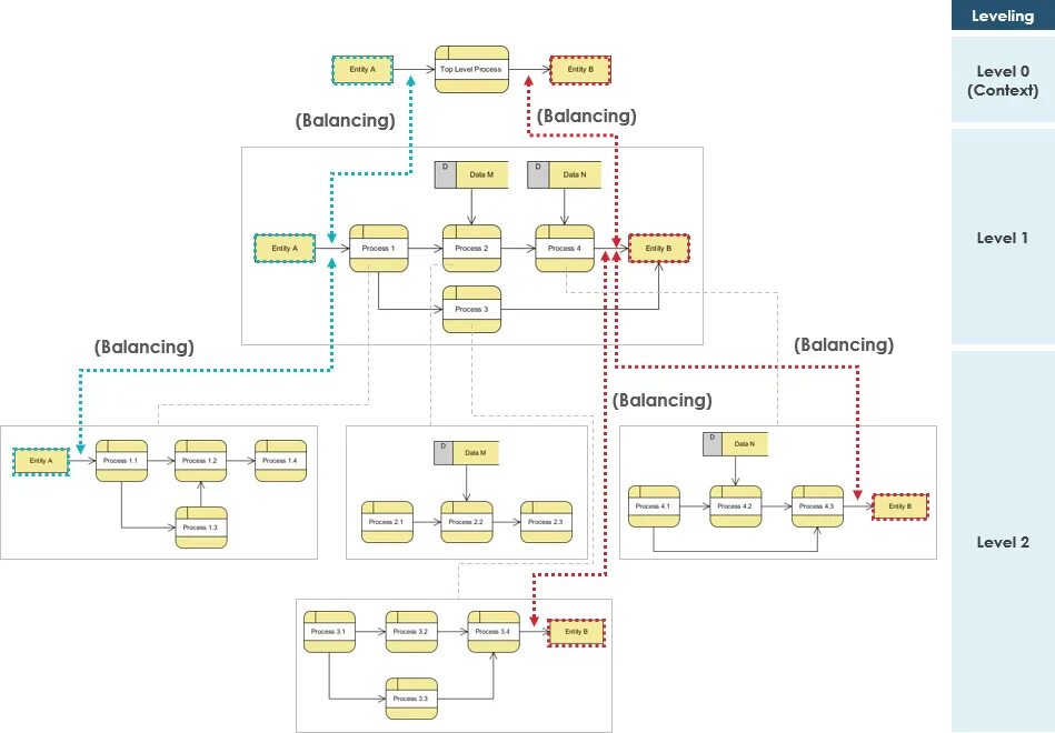
Balanced leveling