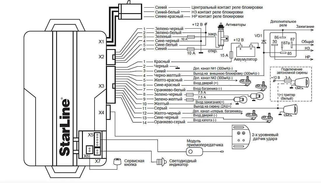
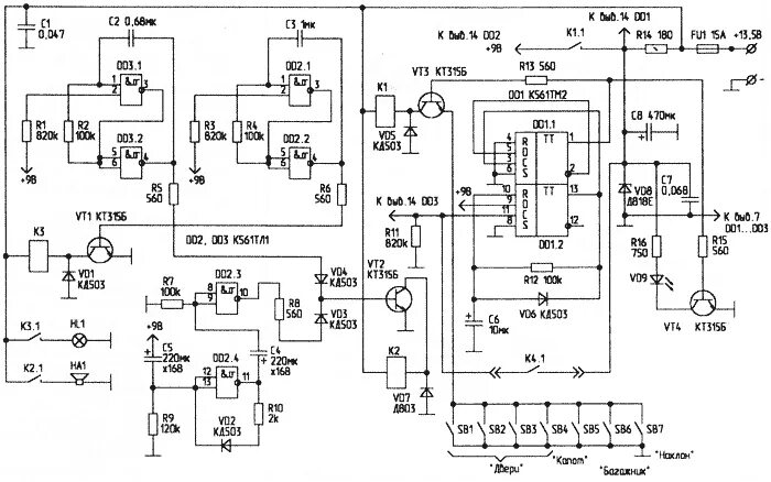
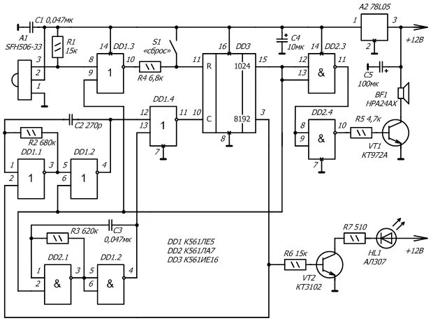
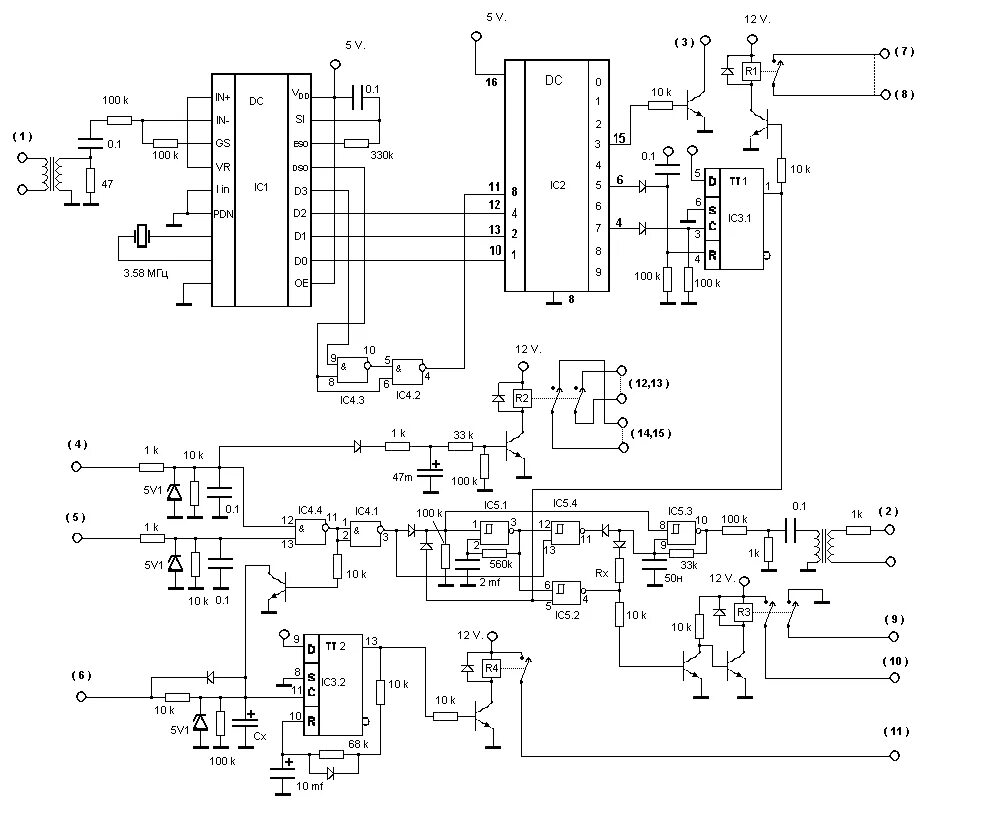
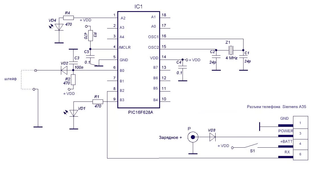
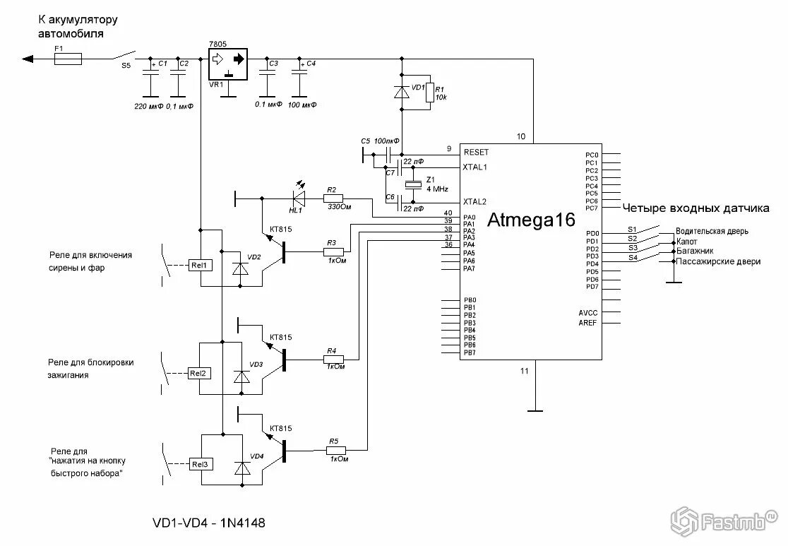
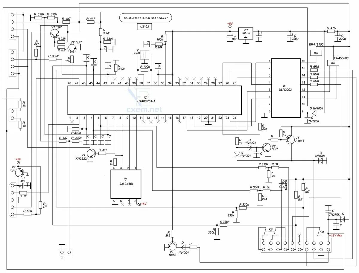
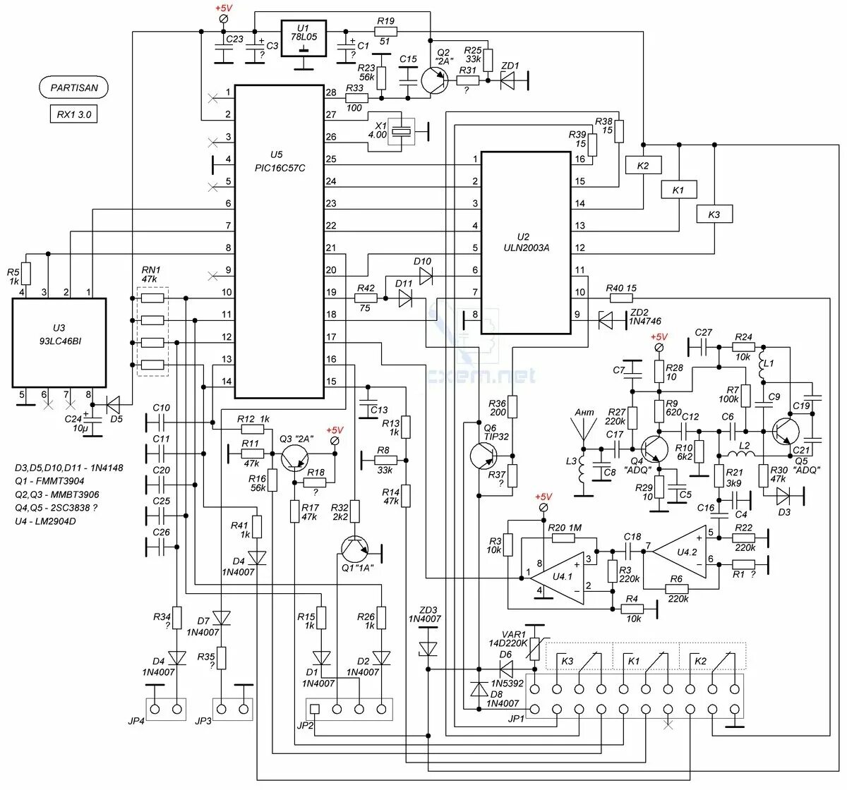
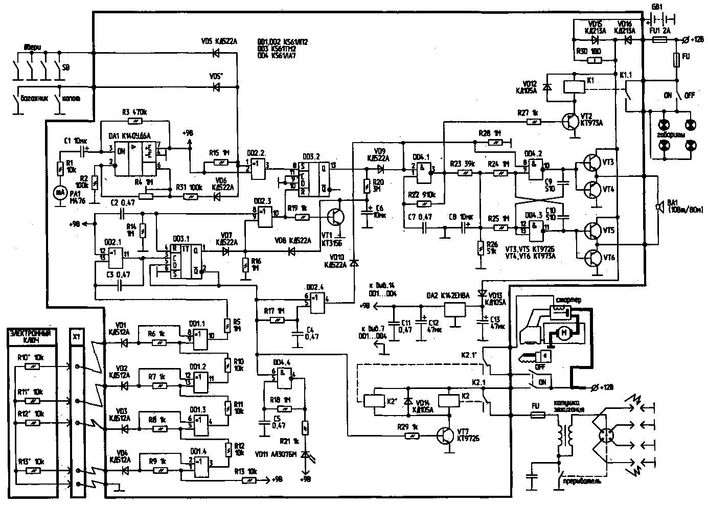
Автосигнализация схема принципиальная