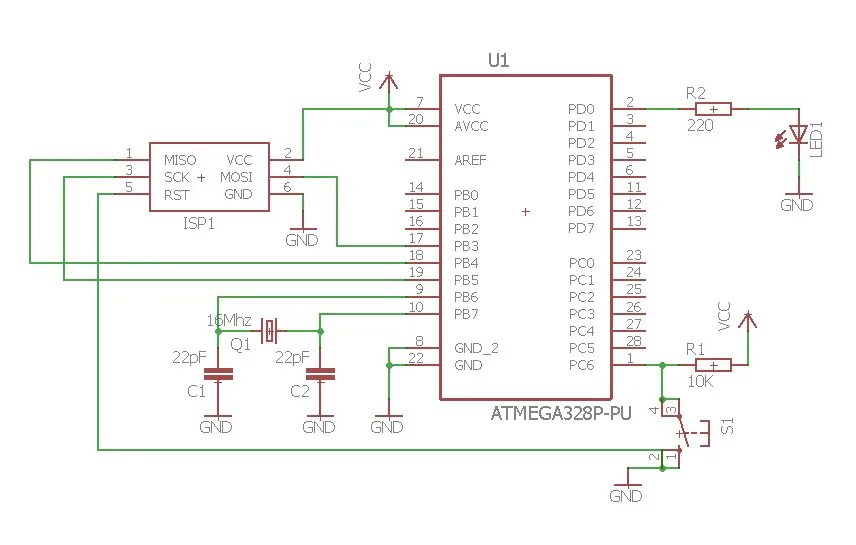
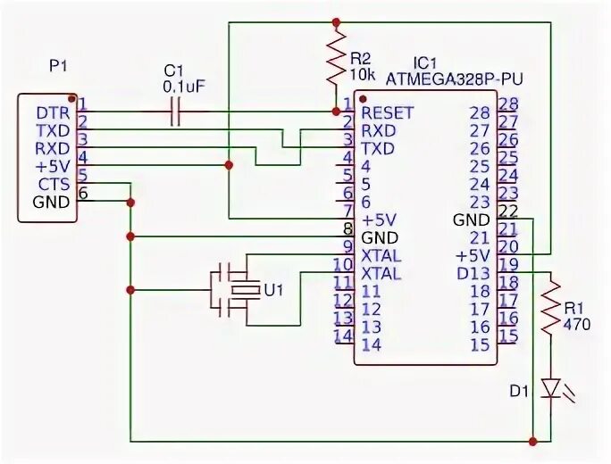
Atmega328p прошивка