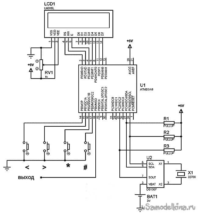
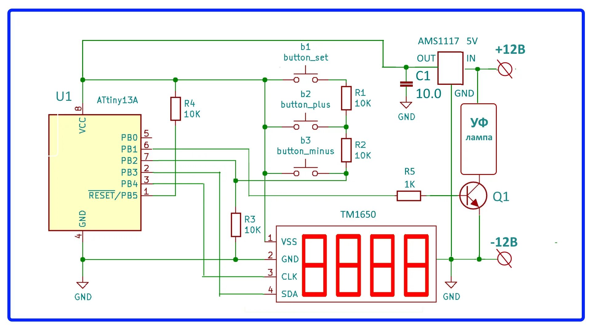
Atmega таймеры