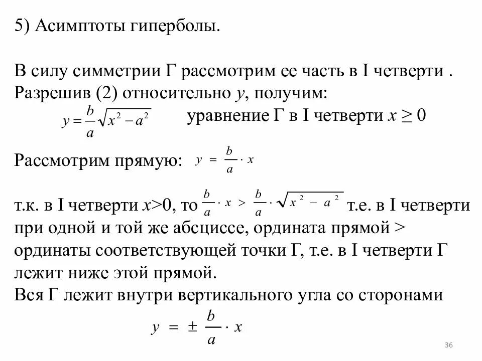
Асимптоты гиперболы