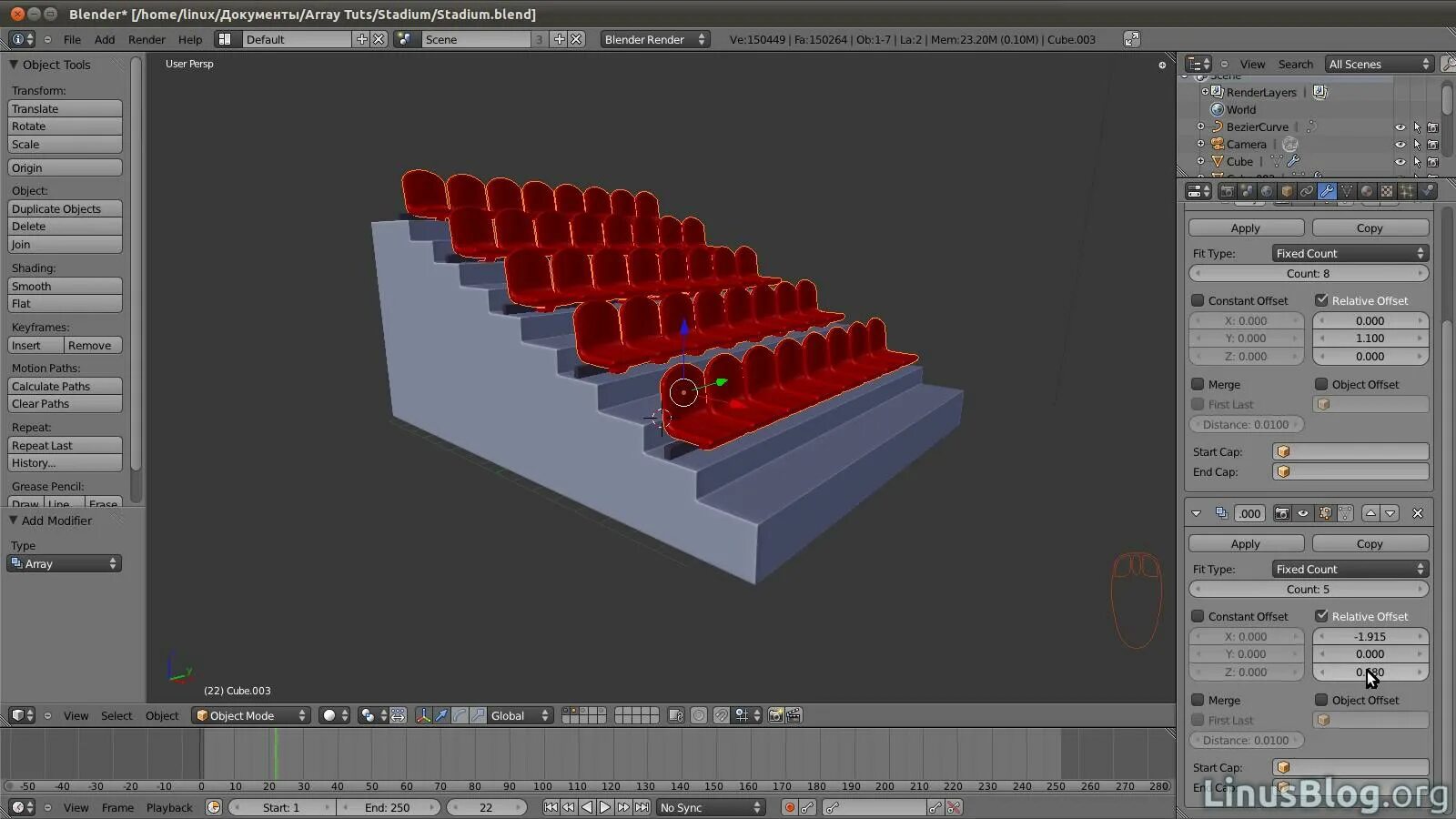
Array curve