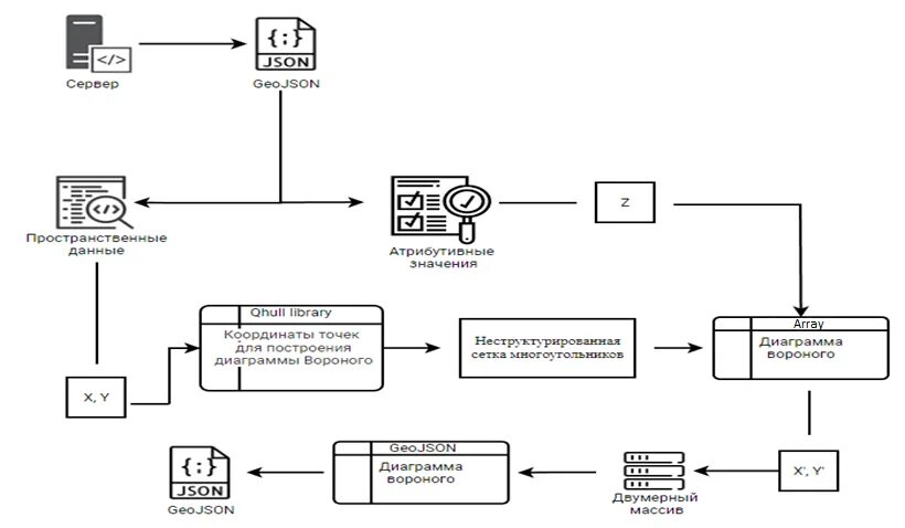
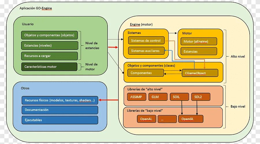
Архитектура программного модуля