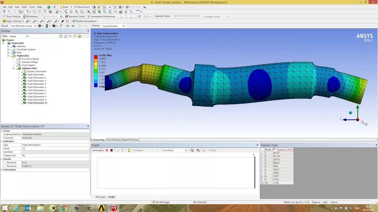
Ansys help