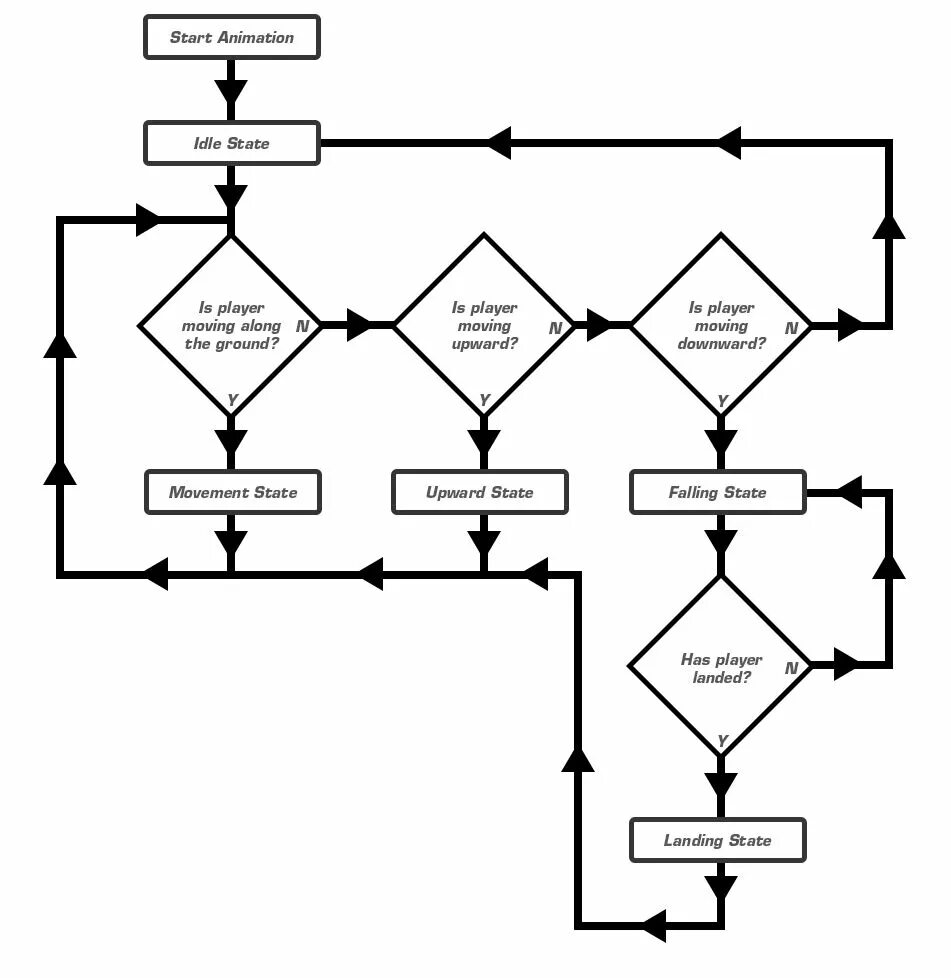
Animation state