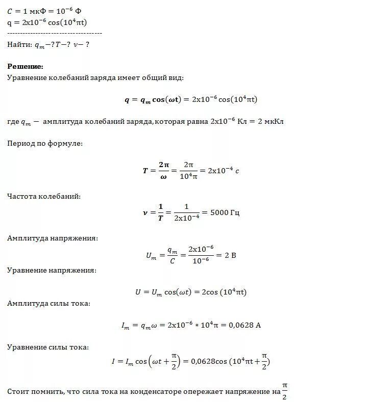
Амплитуда колебаний заряда обкладки