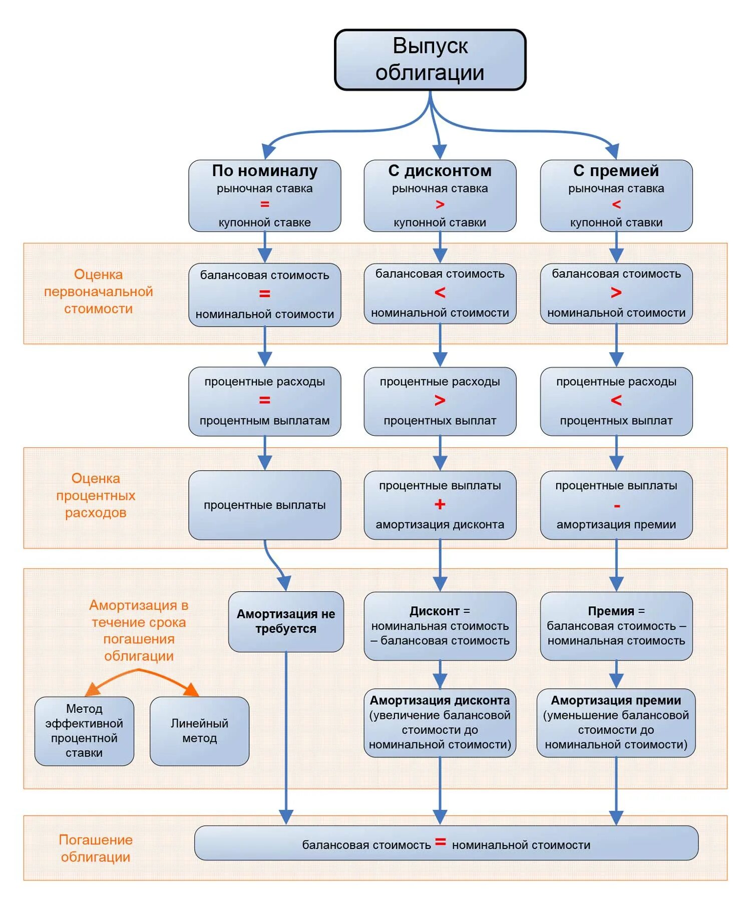
Амортизированные облигации