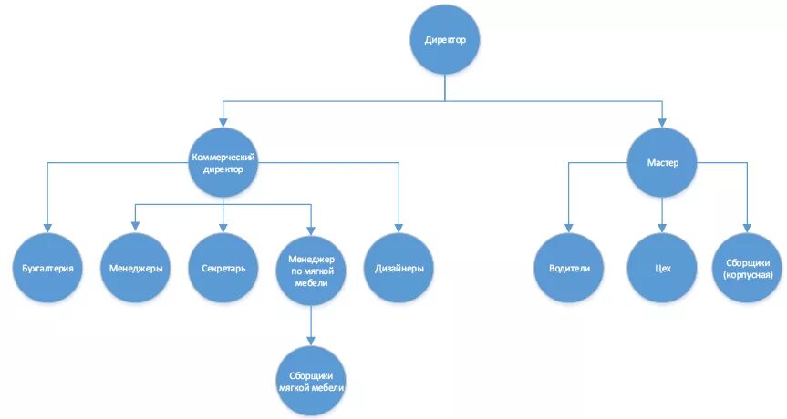
Am pm struktura flash