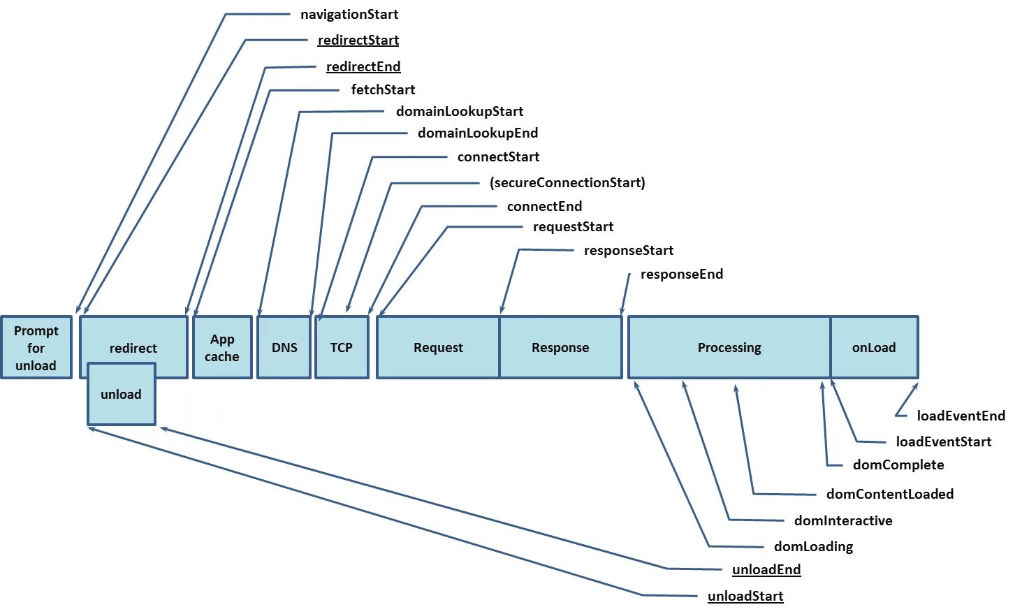
All process time