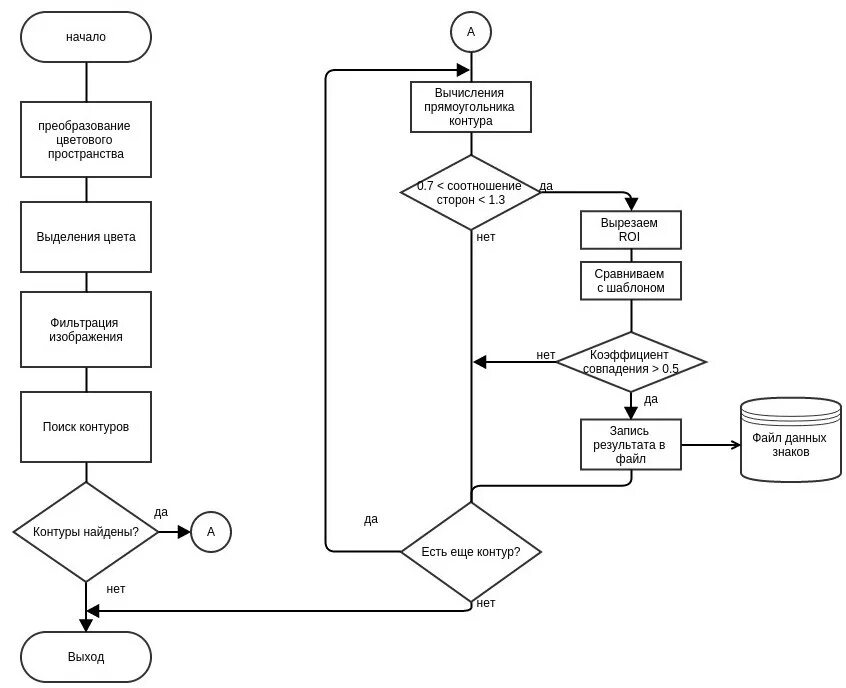
Алгоритмы распознавания объектов