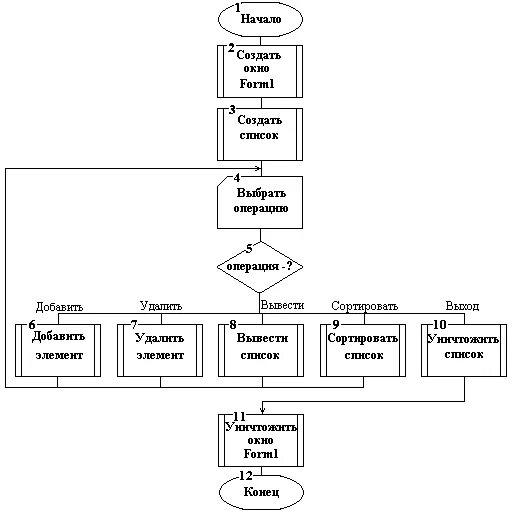
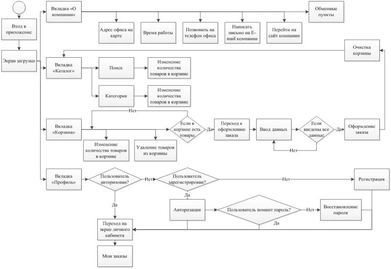
Алгоритмы работы программного обеспечения