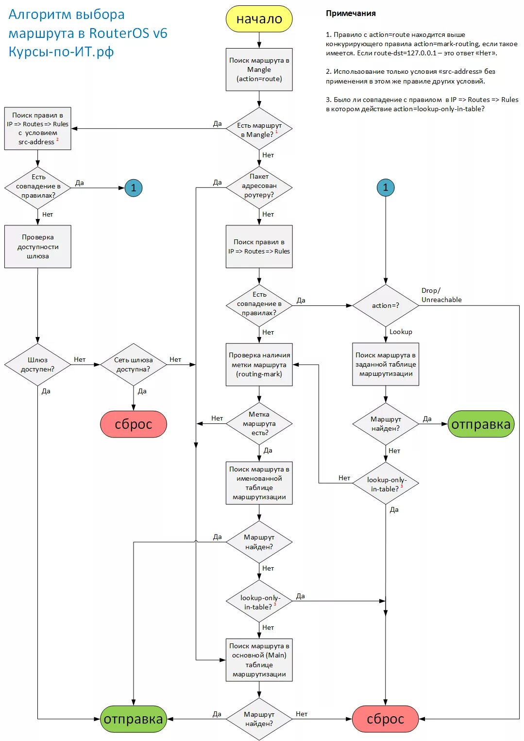
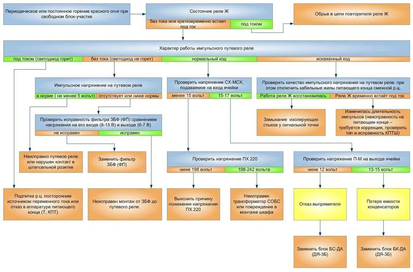
Алгоритмы поиска отказов