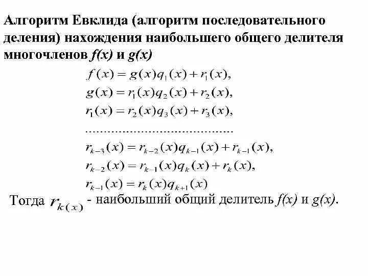
Алгоритмы на многочленах