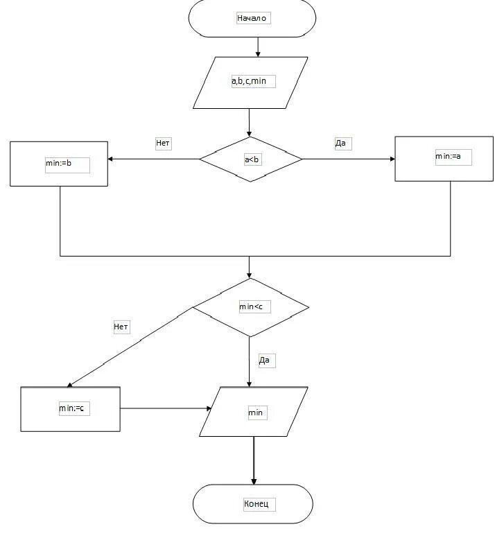
Алгоритм средней точки