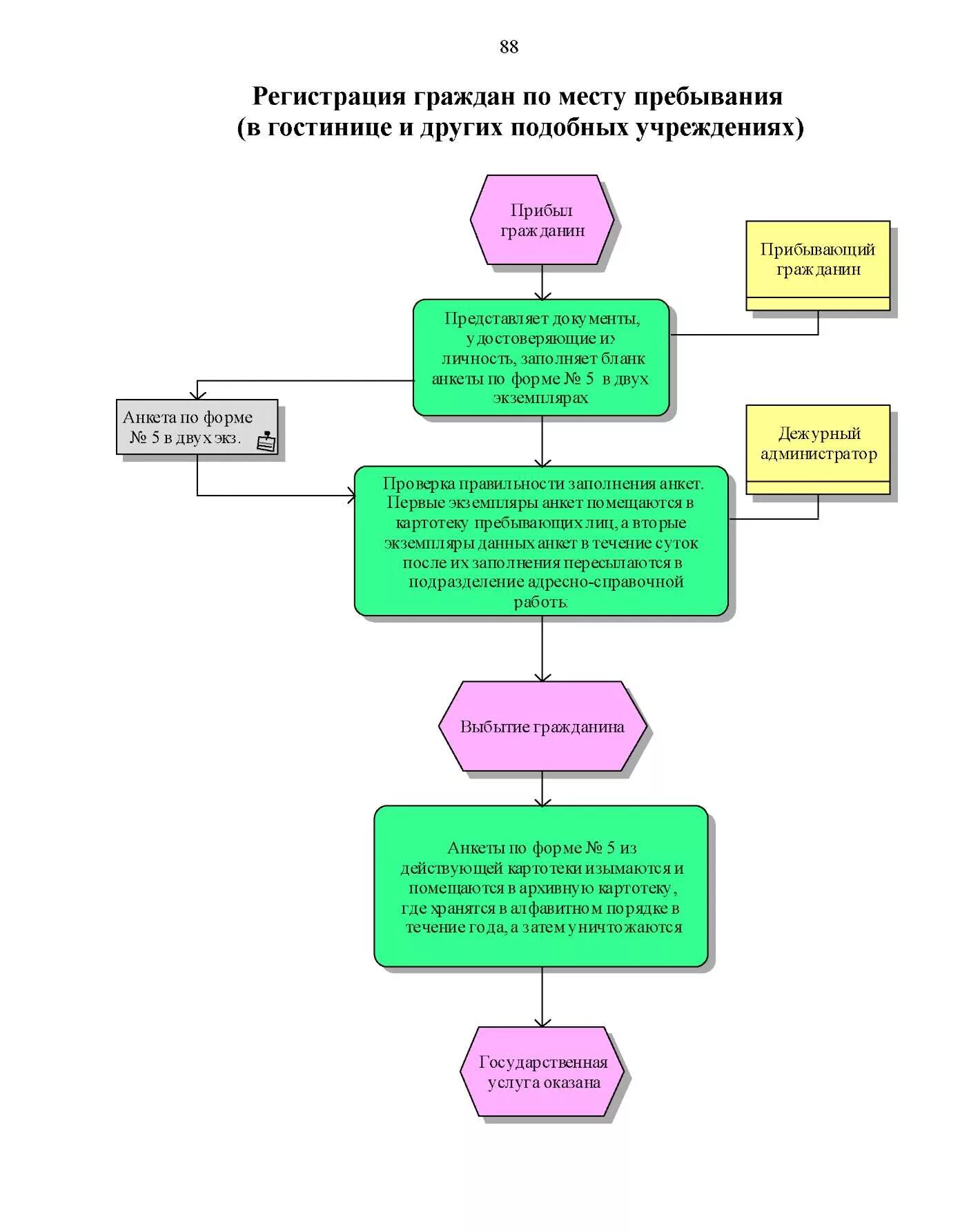
Алгоритм регистрации