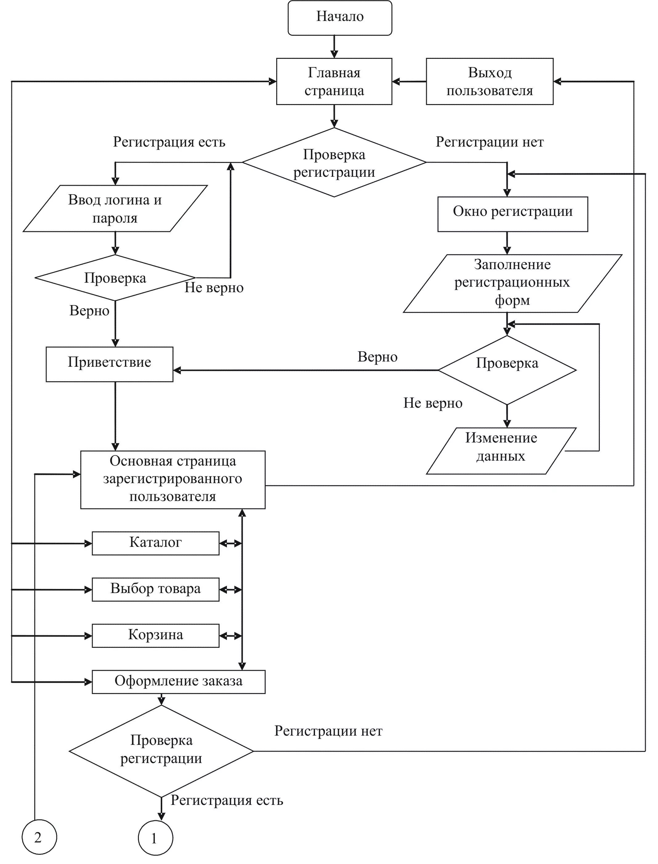
Алгоритм разработки сети