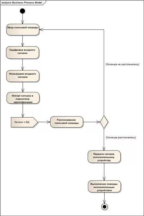
Алгоритм распознавание речи