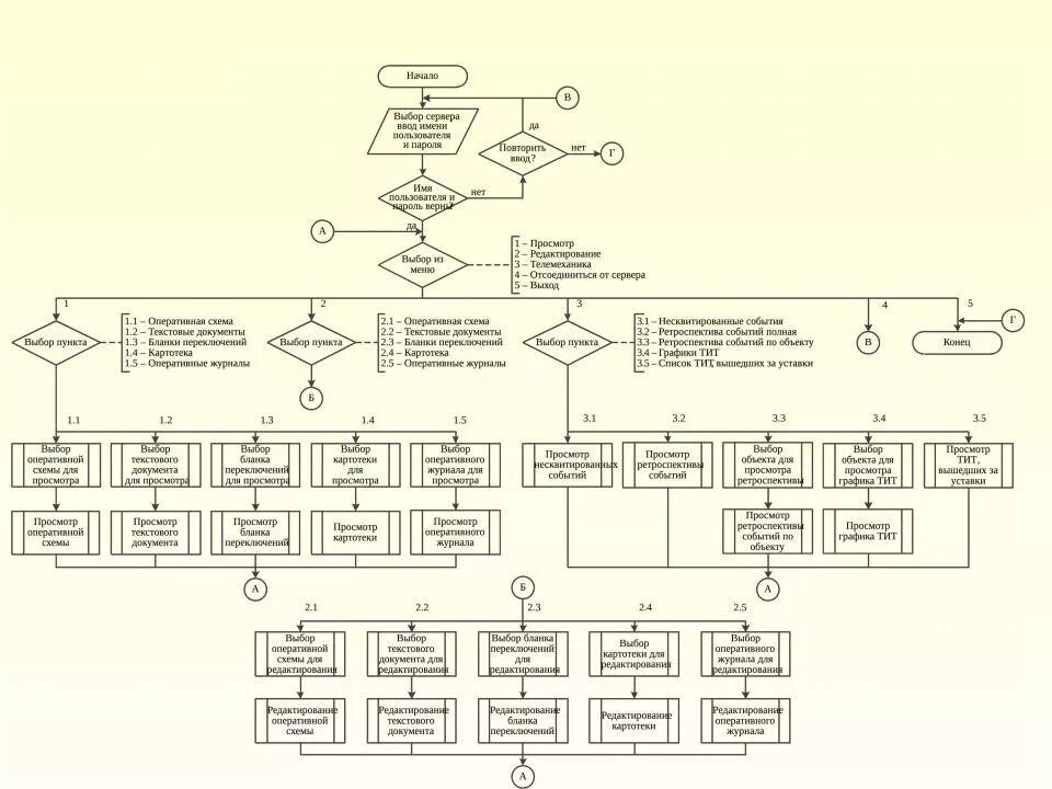
Алгоритм работы расписания