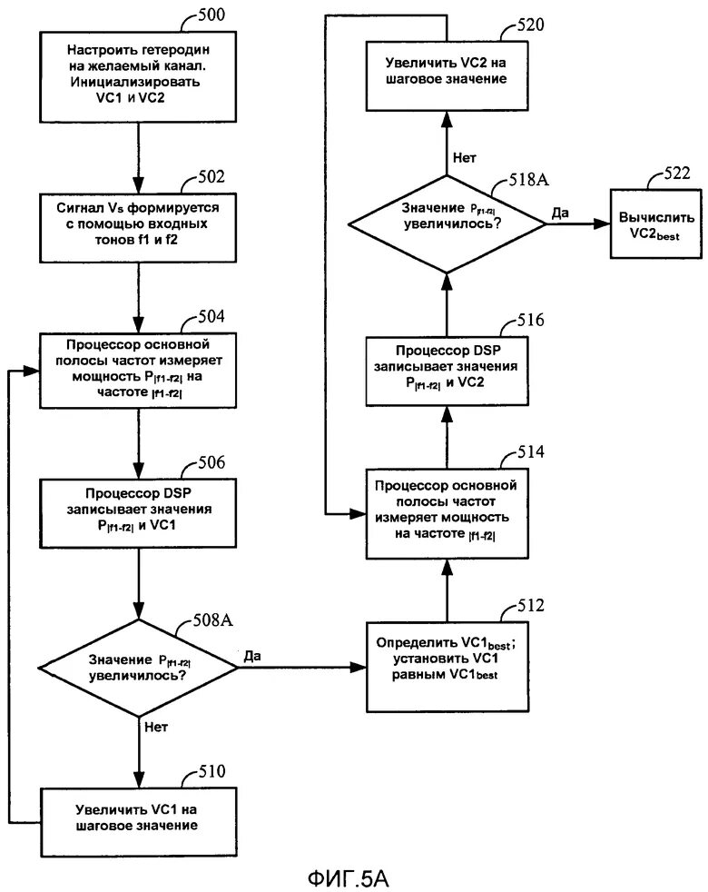
Алгоритм программного обеспечения