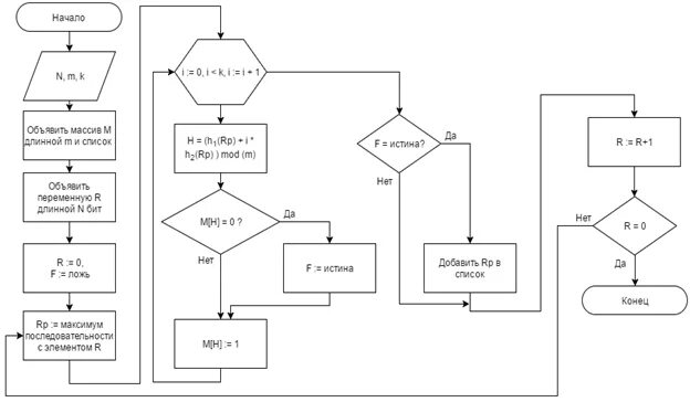
Алгоритм поиска начинающих авторов в одноклассниках