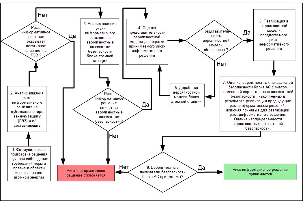
Алгоритм оценки рисков