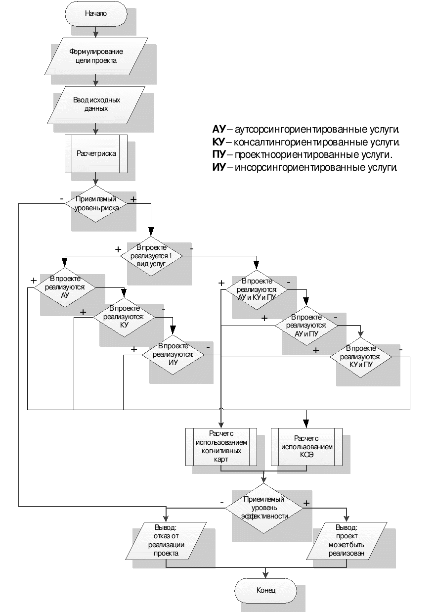
Алгоритм оценки проекта