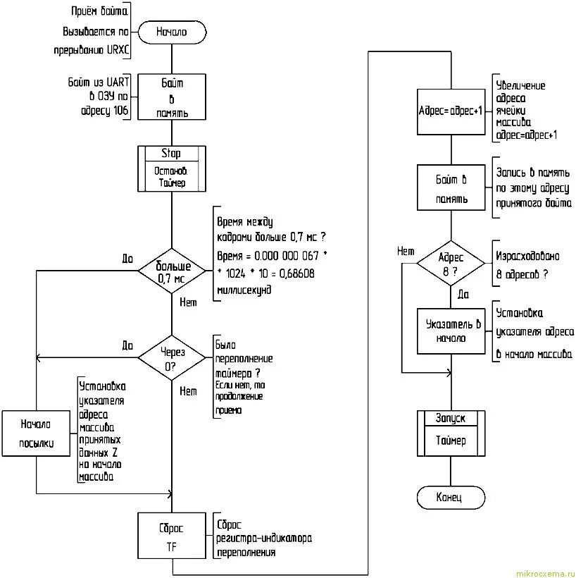
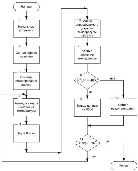
Алгоритм микроконтроллер