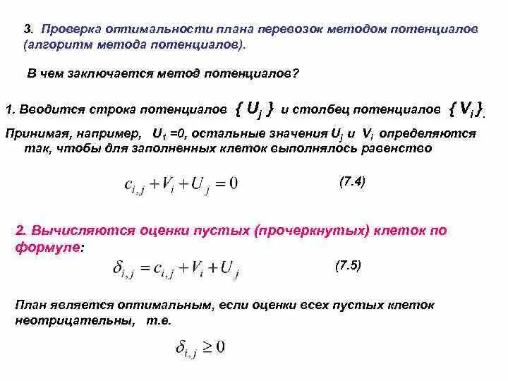
Алгоритм метода потенциалов