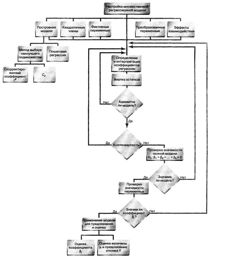
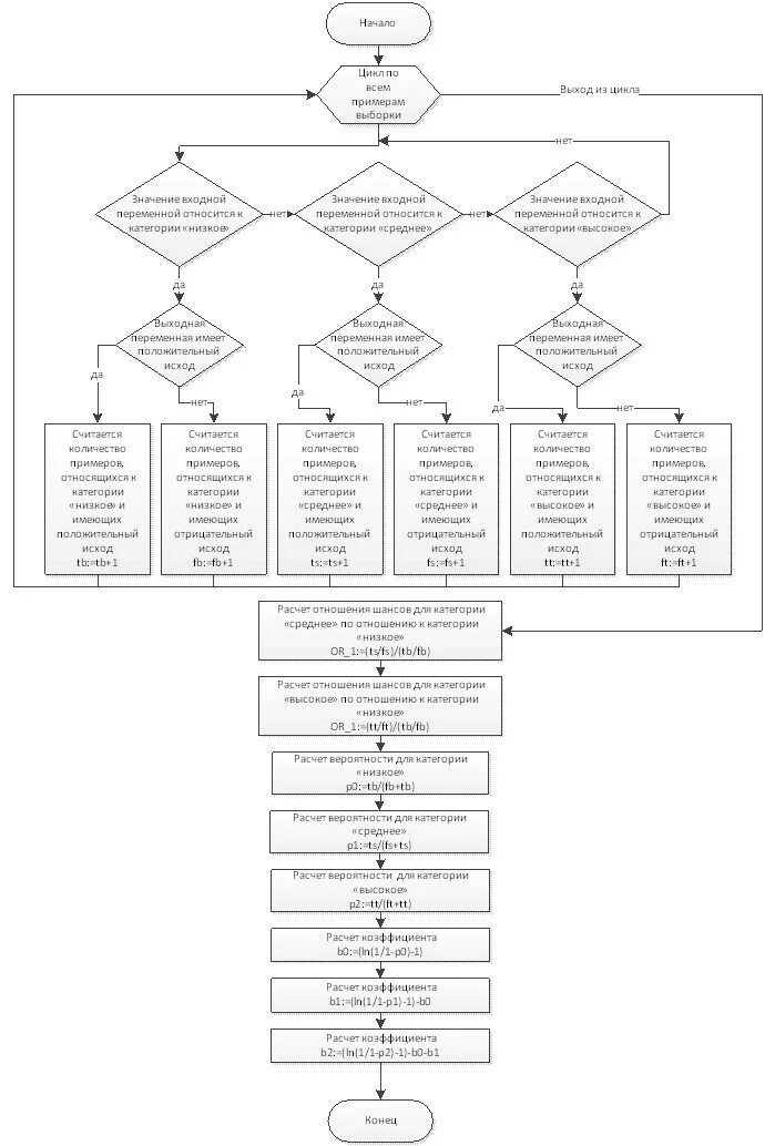
Алгоритм логистической регрессии