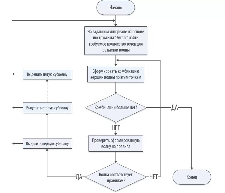
Алгоритм из заданного диапазона