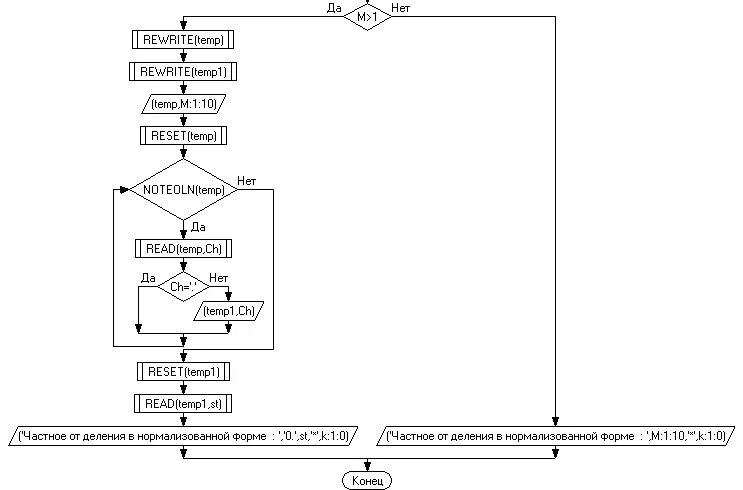
Алгоритм деления двоичных чисел