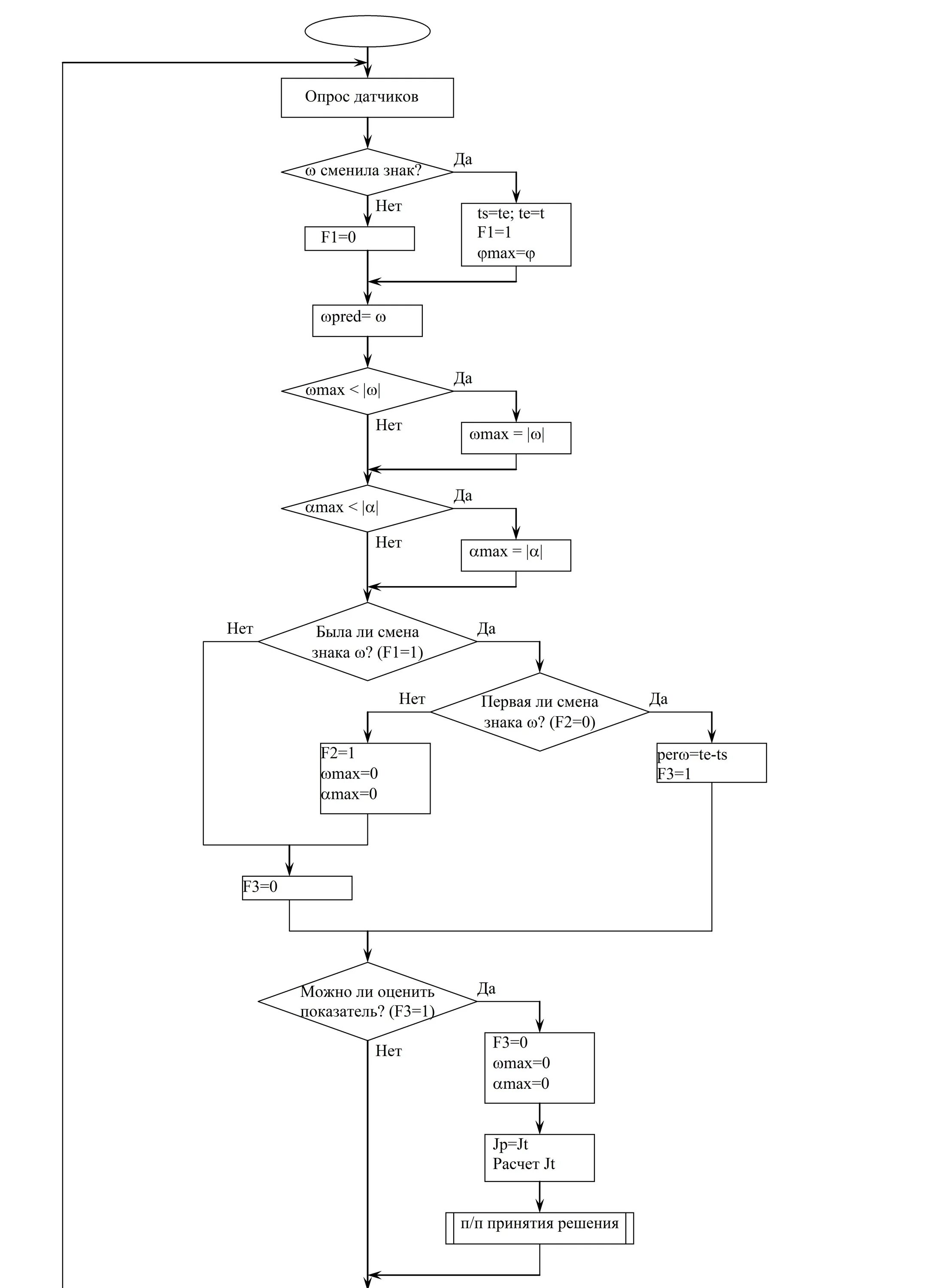
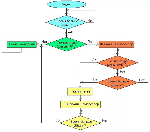
Алгоритм датчика температуры