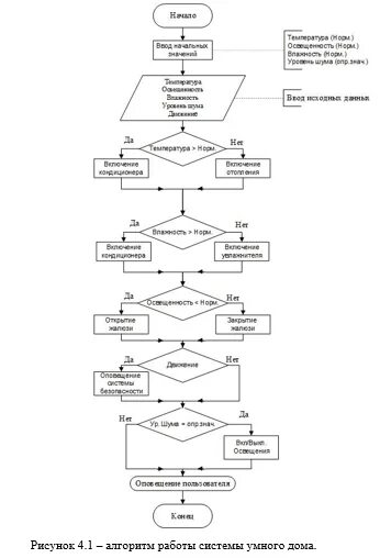
Алгоритм автоматизация