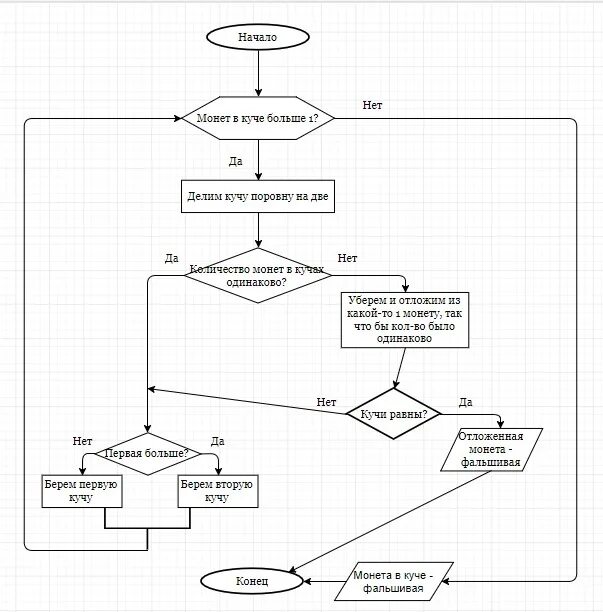
Алгоритм 10 блоков