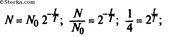
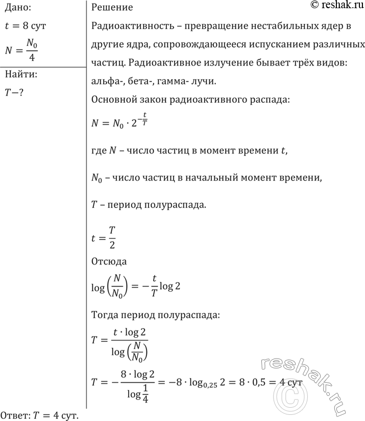
Активность радиоактивного элемента уменьшилась в 4