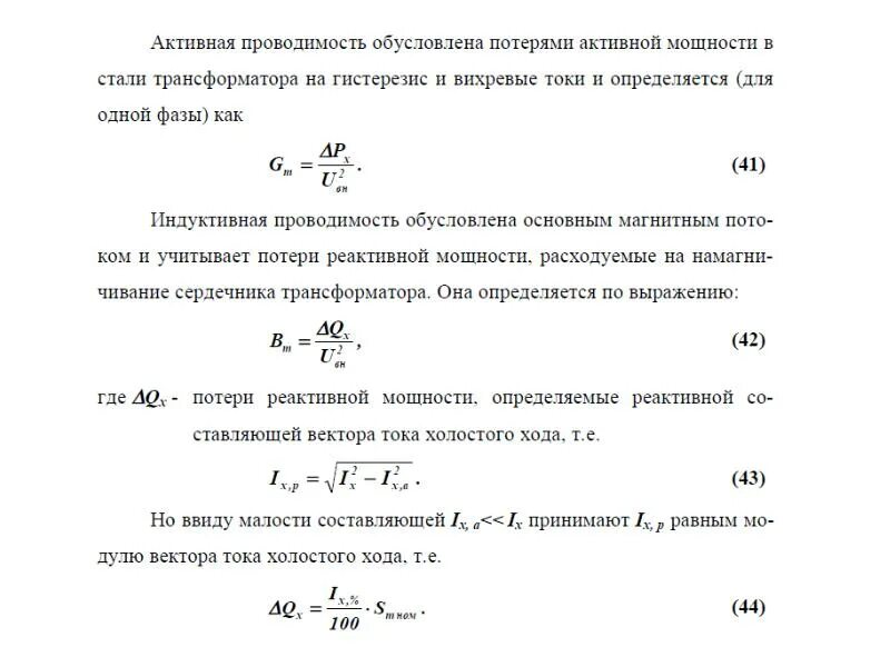
Активное реактивное сопротивление трансформатора