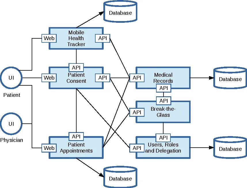
Access web app