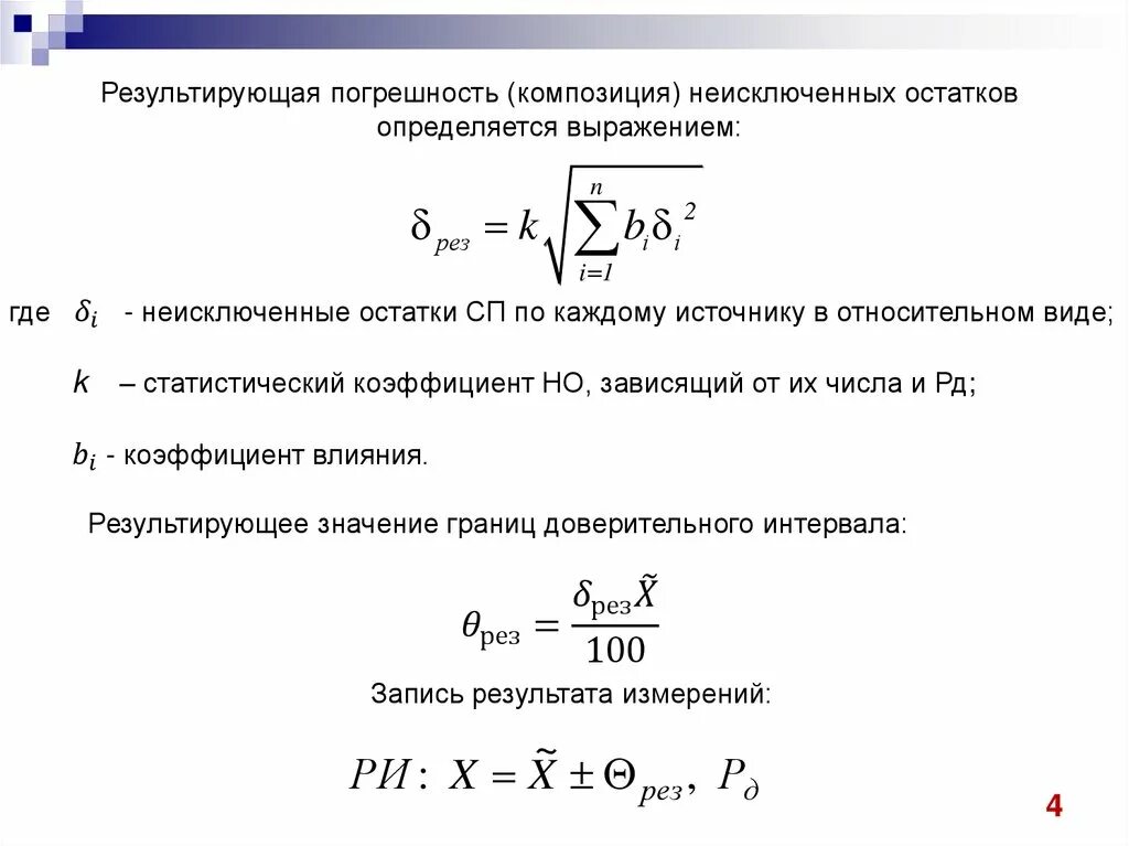
Абсолютная случайная погрешность