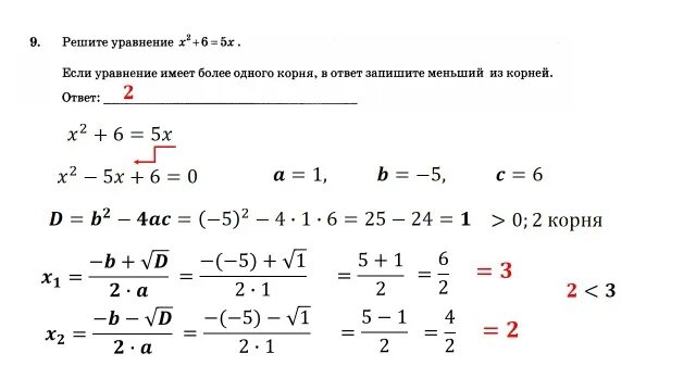
7 x 5 2 решите уравнение огэ