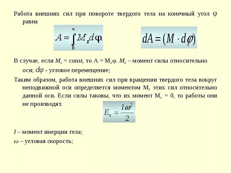
7 работа силы мощность