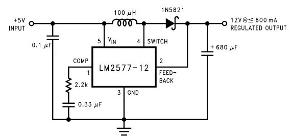
5 v input