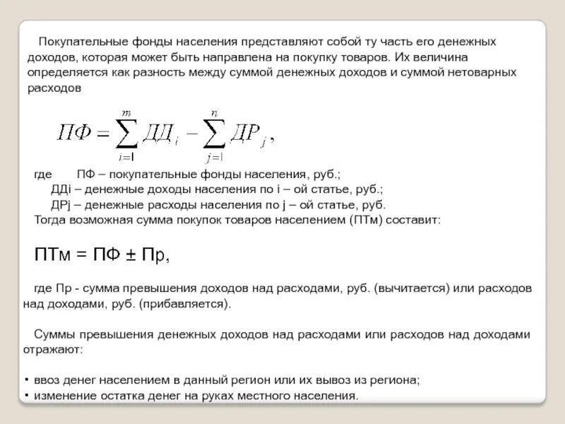
5 превышение расходов над доходами