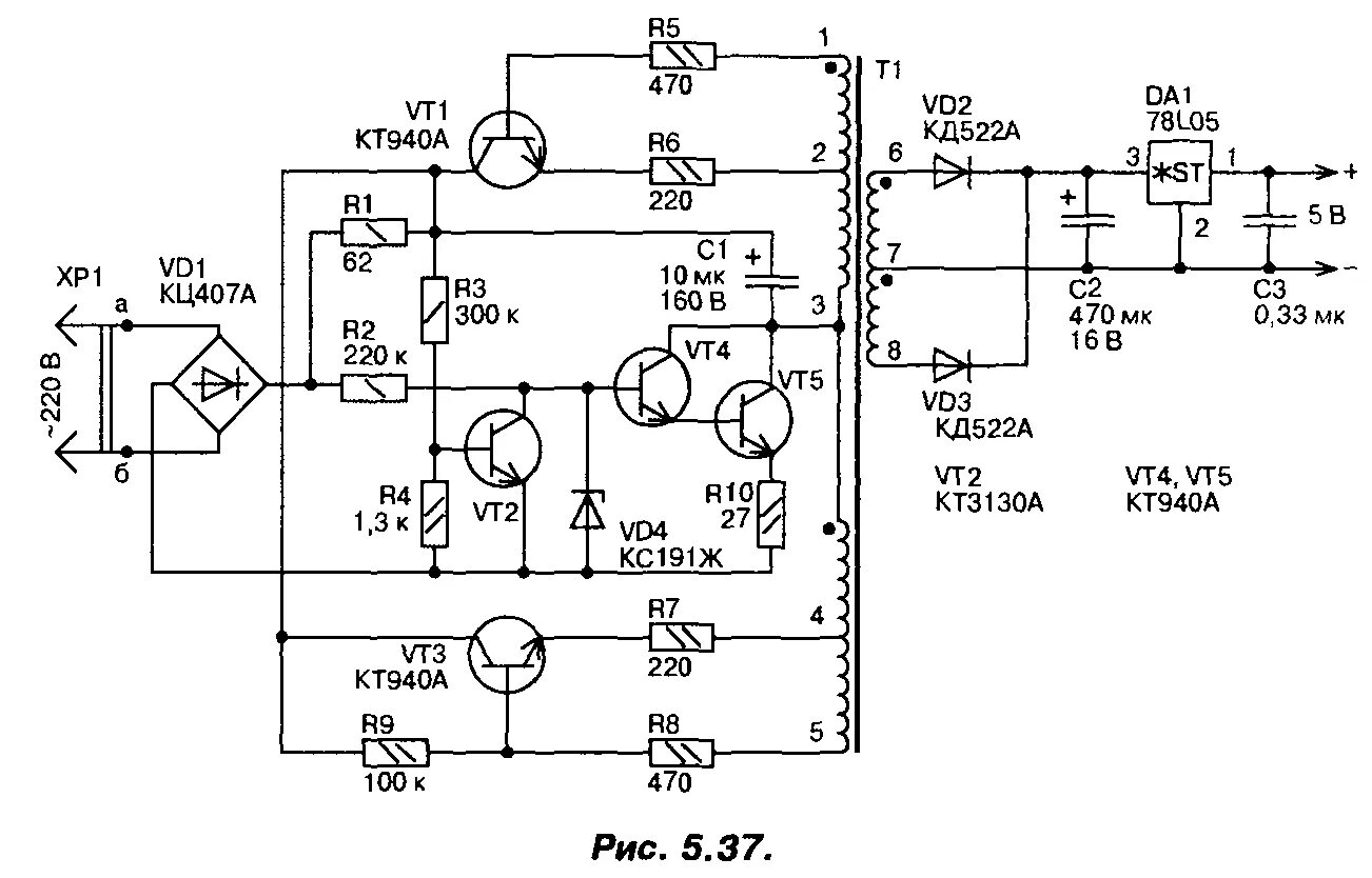
4 тип источник питания