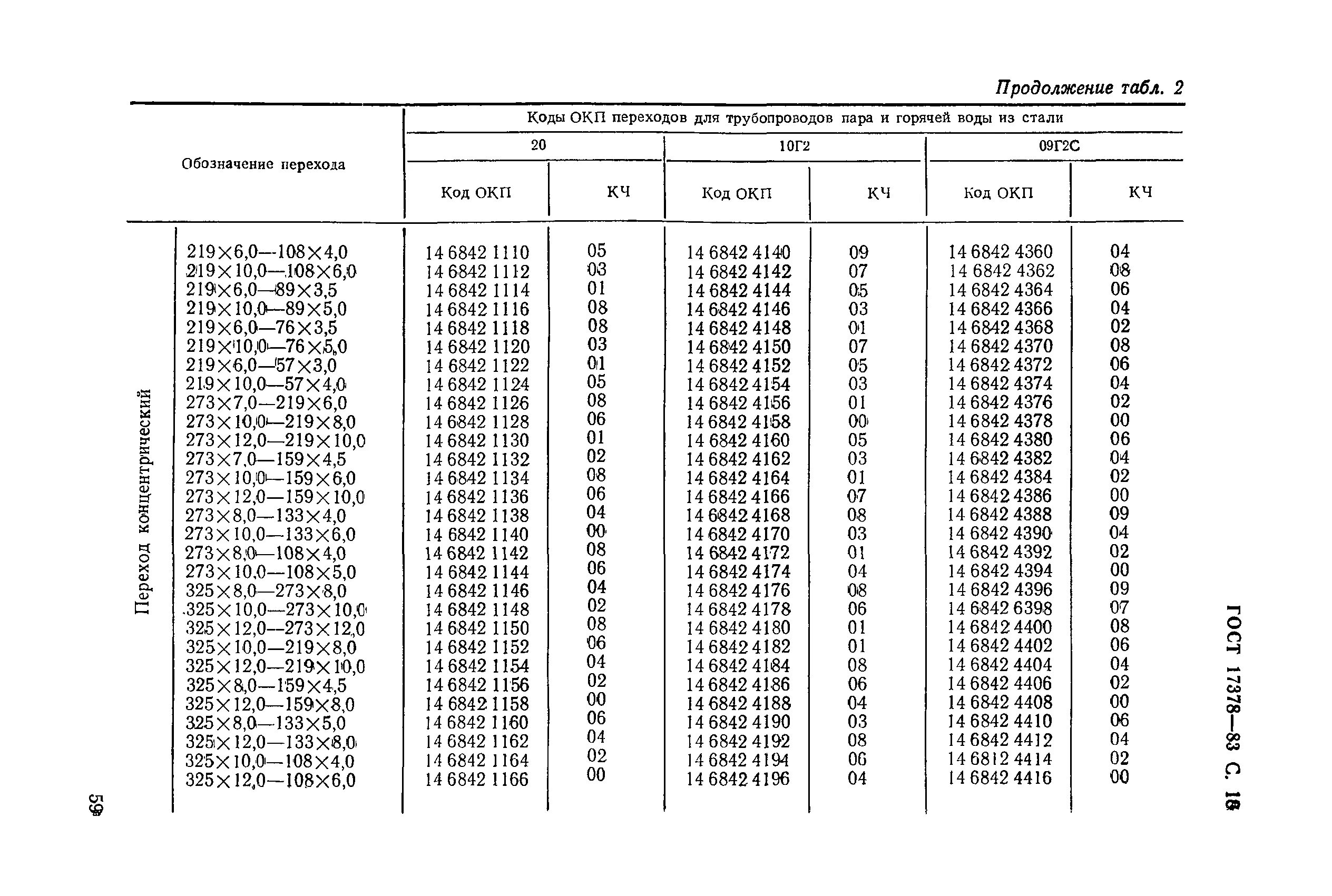
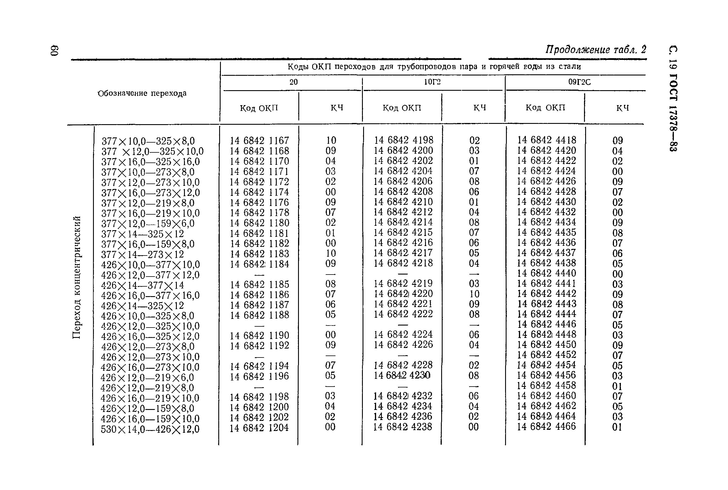
4 плотность переход