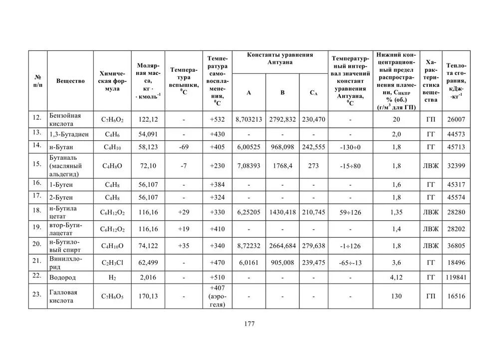
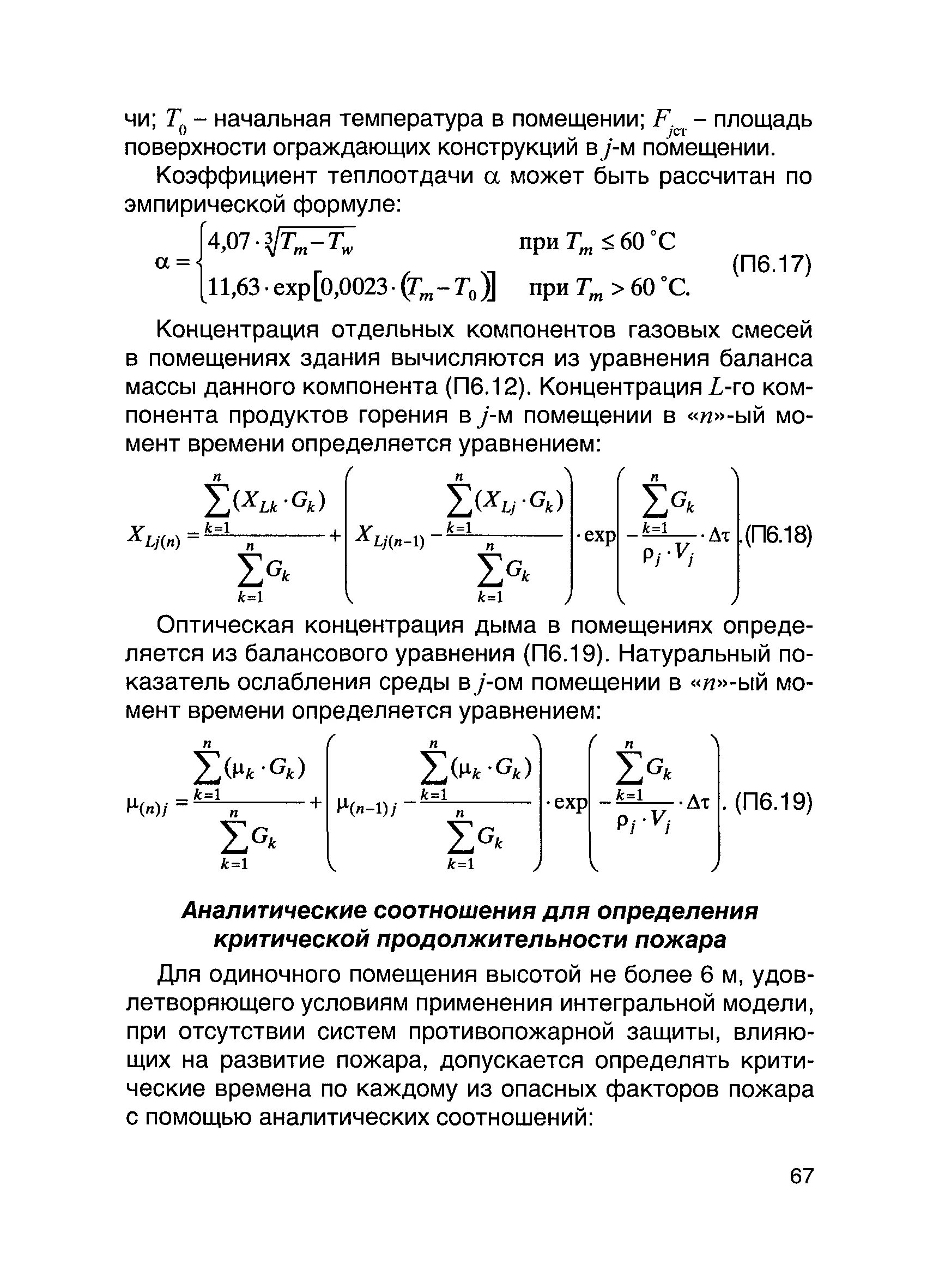
382 методика определения расчетных величин пожарного