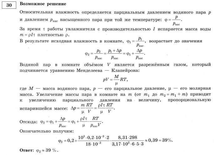
30 вариант егэ физика 2025