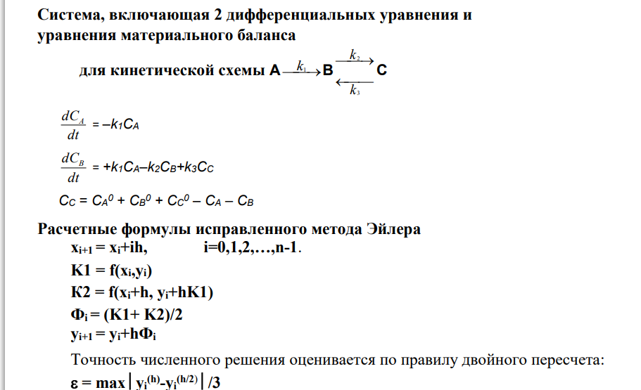
26 задание химия как решать