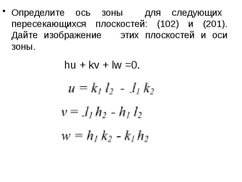
201 определите