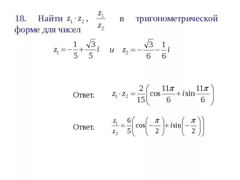
1 z комплексное число